Denken und Arbeiten in Prozessen
Ganz ehrlich? Was denken Sie bei Begriffen wie "Business Processmanagement" (BPM) oder "Key Performance Indicator" (KPI)? Klingt nicht so ganz nach den klassischen Sozialarbeitsthemen, das stimmt. Es sind aber Themen, die soziale Arbeit unterstützen können und im Sinne standardisierter Ablaufbeschreibungen, eine Organisation stabilisieren und Mitarbeitenden Handlungssicherheit geben können.
Was ist eigentlich ein Prozess?
Ein Prozess ist ein festgelegter Ablauf in einer Organisation, der ein definiertes Ergebnis liefern soll. Prozesse geben Mitarbeitenden Orientierung für die tägliche Arbeit und ermöglichen die Darstellung von Tätigkeiten von ihrem Input bis zu ihrem Output. Eine gut strukturierte Organisationseinheit hat für vorhandene Linientätigkeiten definierte Prozesse, die für jeden in einem Handbuch einsehbar sind. Auf diese Weise entstehen einige Vorteile für die Organisation:
Wir denken auch heute noch sehr in Hierarchien und der Aufbauorganisation, wenn es um Abläufe geht. Stellt man die Frage danach, wer inwiefern an einem Prozess (z.B. Rechnungsstellung) beteiligt ist, lassen sich bei Anpassungen alle Faktoren und Akteure ohne Reibungsverluste mitberücksichtigen. Ein echter Mehrwert!
Prozessorientierung klingt für einige Mitarbeitende wie ein Buch mit sieben Siegeln, obwohl es das nicht ist. Denn eigentlich ist ein Prozess nichts anderes als die Aneinanderreihung einzelner Tätigkeiten vom Beginn bis zum Ende des Prozesses, und zwar unabhängig davon, wer an welchem Punkt in den Prozess einsteigt.
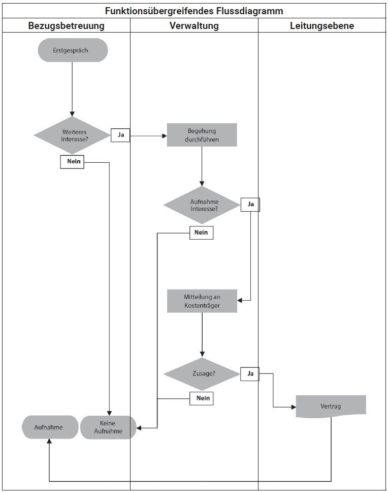
Wie ist das Vorgehen bei einer Prozessbeschreibung und Prozessdarstellung?
Im ersten Schritt wird ein Prozess simpel in Schriftform gebracht, was am Beispiel Klientenaufnahme in einem ambulant begleiteten Wohnen etwa so aussehen kann:
Prozessauslöser: Ein gesetzlicher Betreuer möchte mit seinem Klienten zu einem Aufnahmegespräch vorbeikommen.
1. In der Bezugsbetreuung wird ein Erstgespräch geführt.
2. Die Verwaltung führt eine Begehung durch.
3. Die Verwaltung klärt die Aufnahme mit dem Kostenträger.
4. Sie erstellt einen Betreuungsvertrag und sendet ihn an den gesetzlichen Betreuer.
5. In der Leitungsebene wird der Betreuungsvertrag unterzeichnet.
6. Übergabe einer Kopie sowie aller Informationen an den gesetzlichen Betreuer und seinen Klienten.
7. Die Bezugsbetreuung plant die Aufnahme für den 12. November.
Die Darstellung erfolgt anschließend entweder in einer einfachen Abfolge oder in einem Flussdiagramm (engl. „Flowchart“):
Erstellen Sie gerne einmal einen Prozess aus einer Ihrer Tätigkeiten. Sie werden merken, dass es gar nicht so einfach ist, Ihre tägliche Routine ohne Weiteres so darzustellen, dass auch ein Kollege oder eine Kollegin damit arbeiten könnte.

Keynote Sozialwirtschaft
© BR | SozialManagement - Alle Rechte vorbehalten